
【本网消息】(高峰持续进修学院古萍供稿)各位考生:
根据四川省教育考试院《关于做好2026年上半年高等教育自学考试应用型专业新生注册和省考课程组考工作的通知》(川教考院〔2025〕127号)文件要求,为做好我校2026年上半年(26.3次)高等教育自学考试应用型专业新生注册和省考课程网上报考以及考试组织工作,现将有关事项通知如下:
一、新生照片采集与信息确认
2025年秋季(26.3次)新生须于2025年12月16日至18日(每日9:00-22:00)登录系统(网址:https://zk.sceea.cn/),根据系统提示完成手机绑定、照片采集和注册信息确认,逾期未完成的考生注册信息无效。(操作见附件1)
(一)考生登录账号为本人证件号码,初始密码为证件号码最后6位。照片采集过程中,若人脸核验不成功,需上传相关附件(身份证件正、反面照及考生本人持身份证件正面照)提交所属教学点进行人工审核。
(二)照片采集、核验完毕后,考生应仔细核对注册信息,确认无误后完成注册,若发现信息有误,须及时联系所属教学点予以更正。
(三)每个证件号码、手机号码只能注册一次,不能使用他人信息代注册。
(四)注册照片将作为考生准考证和毕业证书使用照片,一经确认将不得更改,如未按要求进行照片信息采集,将直接影响后续报考、毕业申请等环节。
(五)考生确认注册成功后,请及时进行课程报考。
二、省考课程报考
(一)报考学生:所有在籍自考学生。
(二)报考网址:https://zk.sceea.cn/ (建议使用谷歌、火狐浏览器登录)。
(三)报考时间:2025年12月16日至19日(每天9:00-22:00)。
学生在网上报考,逾期不补报,缴费完成即为报考成功。
(四)报考流程:详见应用型专业报考操作手册(附件2)。
(五)准考证打印:网上报考成功的考生于 2026年1月5日至 18日 通过网报系统使用 A4 纸打印准考证。
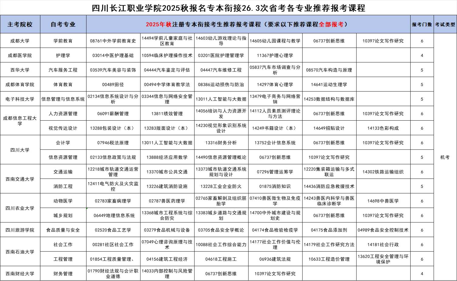
(六)省考报考课程:
1、2025年秋季学期(本学期)报名注册的专本衔接考生(新生)
2、其他在籍自考学生(老生)
2024级及以前考生根据自己实际情况选报未通过的省考科目。本次省考课程报考范围全面开放,所有省考课程均可报考,每个考生最多仅可报考 6 科课程。考生报考前务必仔细查询考籍以及认真核实所需报考课程,谨慎报考。
3、报考注意事项
(1)2025年秋季(26.3次)注册新生,需先完成新生注册确认后,方可报考;已注册考生可直接报考,无需进行注册确认,请在报考前两天先登录省考试院考生端查询新旧计划衔接后未合格的省考课程。报考前务必认真核实所需报考课程,报考期间如放弃报考或更改报考信息可点击申请退费,待系统清空报考信息后重新报考。12月 19 日报考结束后考生不得更改信息所缴考试费不予退费。
(2)建议用谷歌浏览器或火狐浏览器登录系统,同一浏览器不能同时登录多个考生账号。若需在同一电脑进行多次报考,须按登录、报考、缴费、退出、再登录另一账号的流程进行报考,确保报名报考顺利无误。
(3)考生初次登录时登录名为身份证号码,密码为身份证号码后6位,若身份证号码最后一位是“X”,输入密码时为大写的“X”。首次登录时系统会强制采集本人最新联系电话,考生填写报考课程时,必须绑定最新的手机号码,若不填写将无法提交报考课程。
(4)考生应记住自己的账号(身份证号码)和密码,如果忘记密码,可用绑定的手机号通过验证码登录或联系所属教学点。
(5)报考收费标准:根据《四川省发展和改革委员会四川省财政厅关于重新发布全省教育系统考试考务行政事业性收费的通知》(川发改价格规〔2022〕484 号)规定报考费 35 元/科/人,报考时在网报系统上完成缴费。
(七)考试安排
1.本次省考课程均采用机(网)考。
2.机(网)考试时间:2026年1月10日至18日。
3.考生应在规定的时间内参加考试,考试具体考场及考试时间安排见后续本科班级群通知。
(八)考试安排
1.考生须加强考风考纪及相关考试纪律要求的学习,认真备考,诚信应考。
2.所有考生须持准考证和有效居民身份证,经入场安检后进入考场并签到。严禁携带手机及照相、摄像、扫描等电子设备(含具有以上功能的手表)进入考场,对违规违纪的考生严格按照有关规定和程序进行认定和处理。
3.考试期间,考生应严格遵守《考场规则》(附件3),并遵从考试工作人员的管理。
(九)其他
如有疑问,可咨询四川长江职业学院高峰持续进修学院,咨询电话:028-84686901,同时关注“四川长江高峰持续进修学院”微信公众号,以便及时了解相关通知。
编辑:高峰持续进修学院
学校地址:四川省成都市成洛路828号 邮政编码:610106 招生电话:028-84686008
就业统计举报:028-84686871 校办电话:028-84686941 投诉电话:028-84686853
版权所有@四川长江职业学院 All Rights Reserved 蜀ICP备10034439号-1 技术支持:四川省教育信息化与大数据中心(四川省电化教育馆)


